项目

一般

简介

行为

测试 #2087

已关闭

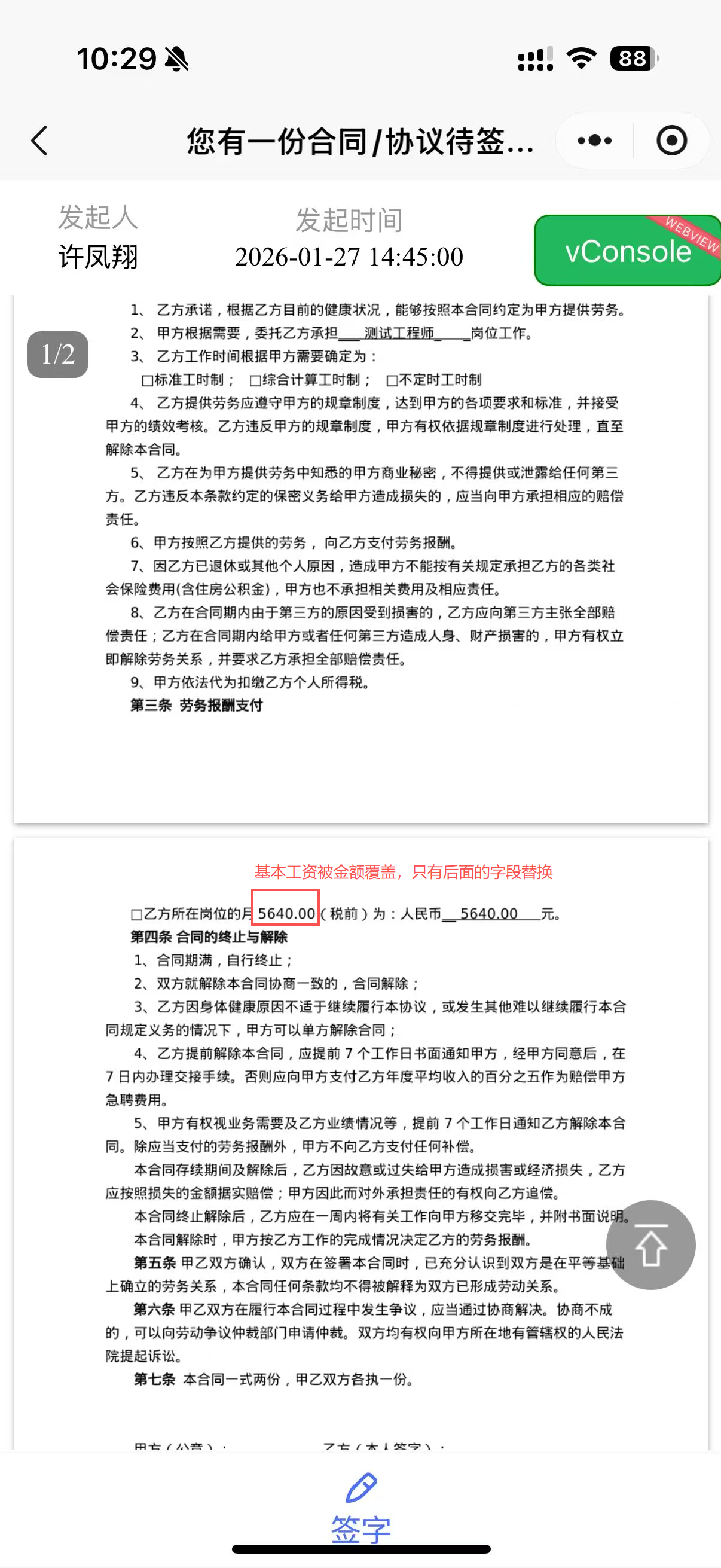
合同签署文件中,文本中的“基本工资”字段被替换成员工工资

杨梦婷2 个月 之前添加. 更新于 大约一个月 之前.

状态:
已关闭
优先级:
普通
指派给:
目标版本:
开始日期:
2026-01-28
计划完成日期:
% 完成:

0%

预期时间:
所属模块:
人事管理
严重程度:
一般

描述



文件

行为 #1

李旭 更新于 2 个月 之前

  • 状态新建 变更为 已解决
行为 #2

张婉清 更新于 大约一个月 之前

  • 状态已解决 变更为 已关闭
  • 所属模块 被设置为 人事管理
  • 严重程度 被设置为 一般
行为

导出 Atom PDF